退役军人保障法(草案)征求意见
- 2020-06-24 15:10
- 来源: 中国人大网
- 【 下载 】
-
- 分享到
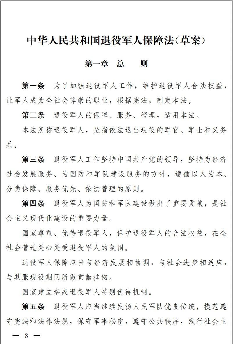
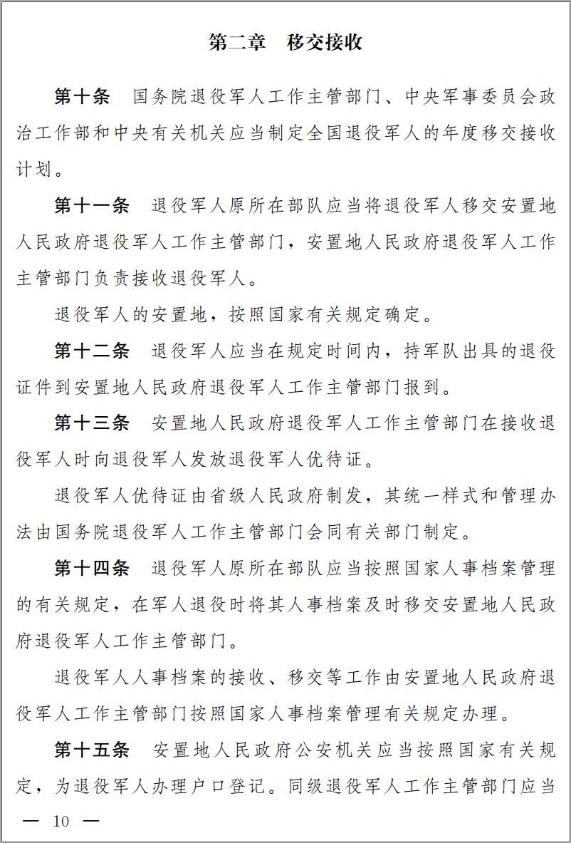
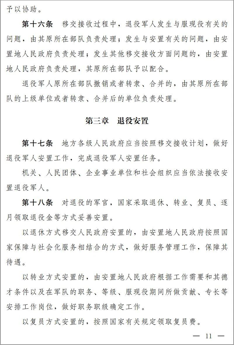
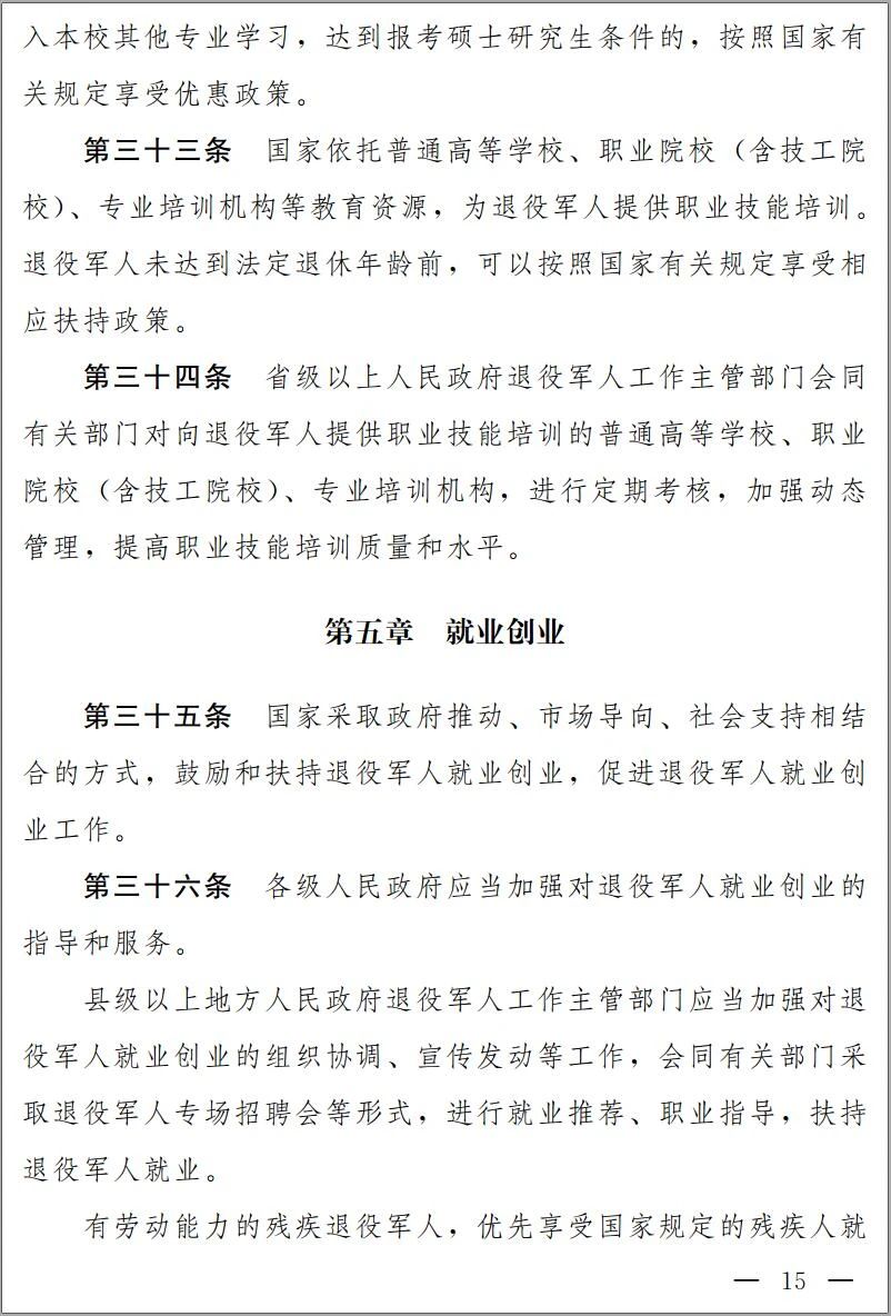
第十三届全国人大常委会第十九次会议对《中华人民共和国退役军人保障法(草案)》进行了审议。中国人大网公布了《中华人民共和国退役军人保障法(草案)》,社会公众可以直接登录中国人大网(www.npc.gov.cn)提出意见,也可以将意见寄送全国人大常委会法制工作委员会(北京市西城区前门西大街1号,邮编:100805。信封上请注明退役军人保障法草案征求意见)。
征求意见截止日期:2020年7月21日。















